为深入贯彻全民健身国家战略及《关于释放体育消费潜力进一步推进体育产业高质量发展的意见》等有关文件精神,紧抓户外运动产业高质量发展机遇,秉承前六届大会的成功经验,搭建中部及全国户外行业政策解读、资源对接、行业交流、跨界融合、战略合作的权威平台,促进中部五省体育与旅游深度融合及快速发展,切实探讨行业区域性合作发展新模式,加强和引导中部地区户外运动健康发展的环境与方向,由中部户外旅游联盟、河南省登山户外运动协会、安徽省户外运动协会、河南户外联盟主办的“第七届中部户外运动行业交流大会”将于2026年1月31日至2月1日在郑州市召开。诚挚邀请各相关行业单位代表及领队参加。具体如下:
一、主题与目标
(一)会议主题:聚变新篇 携手共赢。
(二)会议目标:
●搭建政府与户外行业战略合作平台与模式
●加强中部区域户外与旅游两大市场的资源整合与情感交流;
●解析中部区域户外行业生存现状及引导未来成长发展模式;
●建立和培育中盟发展共赢的合作机制与推动区域性市场规范发展思路;
●塑造和奖励为中部地区户外运动及体育旅游作出贡献的机构和个人;
●打造“中部户外产业协同发展生态圈”。
二、组织机构
(一)主办单位:中部户外旅游联盟、河南省登山户外运动协会、安徽省户外运动协会、河南户外联盟。
(二)承办单位:洛宁县文化广电和旅游局、河南户盟体育发展有限公司、河南户盟国际旅游有限公司。
(三)支持单位:河北邯郸市登山户外运动协会、山东临沂市登山运动协会、安徽阜阳市登山户外运动协会、郑州市登山协会、新乡市登山户外运动协会、鹤壁市登山户外运动协会、焦作市户外运动协会、南阳市登山户外运动协会、许昌市登山运动协会、禹州市登山运动协会、洛阳户外联盟、济源户外联盟、许昌户外联盟、新密市登山协会、登封市登山户外运动协会、鹿邑县户外协会、新县登山运动协会等(持续增添中)。
(四)赞助单位:待定。
三、时间与地点
(一)会议时间:2026年1月31日至2月1日。
(二)会议地点:郑州大酒店(郑州火车站斜对面。郑州市福寿街与兴隆街交叉口西北角)。
(三)交通工具:
●飞机:新郑机场乘坐机场巴士2线 直接座到终点站(郑州长途汽車中心站)下车即到,约一小时左右。
●火车:郑州火车站北地下出口出站,出站后往东北方向行走500米即到。郑州火车站也有少部分高铁和动车,请订票时关注一下。
●高铁:郑州东站内乘坐一号地铁(西流湖方向),途径九站,从二七广场站出站,约半个小时左右。
●公交:凡是途径或是直达郑州火车站与郑州长途汽车站的公交均可到达。
●地铁:乘坐一号线地铁到二七广场站,从 F 出口出站,步行800米左右即到酒店。
四、参会对象
(一)中部地区体育与文旅相关部门,登山户外与旅游类相关协会及户外联盟成员单位等相关人员。
(二)户外俱乐部和旅游景区、户外装备商、赛事运营、研学夏令营类、保险等相关企业主要负责人。
(三)高校体育专业师生、户外教育专家、运动医学专家等相关单位与人员。
(四)体育类、文旅类、地方主流媒体及户外领域KOL等相关单位与人员。
(五)户外领队、资深户外玩家、亲子户外群体等代表。
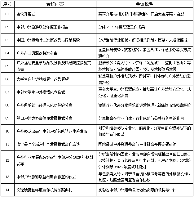
五、会议内容
六、会议费用
180元/人。费用包含:1月31日晚餐、会议手册、会议场馆、会议资料、精美礼品等(福利增添中)。
备注:1.费用不包含往返交通、住宿等未指定的消费项目;2.持有中部户外领队证者减免10元。
七、报名报到
(一)报名:
服务热线:0371-65560236;联系人:潘雯雯(叮当):18639556218 ;邮箱:289227044@qq.com 。
(二)报到:
●1月30日报到时间:15:00 —22:30;
报到地点:郑州大酒店会议会务组报到处。
●1月31日报到时间:上午08:00 —08:50;
报到地点:郑州大酒店六楼多功能厅。
第七届中部户外运动行业交流大会报名回执单
八、参会要求
(一)请参加人员务必是相关负责人,无关人员请勿参加;
(二)本次大会名额有限,报满即止。请中部地区的各相关机构与领队及时申报;
(三)嘉宾单位及赞助合作单位,每家单位根据与组委会协定时间进行发布,请不要超时;
(四)针对本次会议相关主要内容而想申请增加会议内容或分享相关内容者,请与组委会联系和确认;
(五)凡是持有中部户外旅游联盟领队证者,将优先获得报名权,每人并减少10元报名费;
(六)参会人员请认真填写报名表,并通过电话、微信或
邮箱报名确定,严禁不经允许擅自参会。并在会后统一转发官方发布的会议新闻;
(七)本次会议诚挚欢迎全国各地旅游部门、旅游景区及赞助商等参会与合作。
九、会议最终解释权归组织方所有。未尽事宜,将以官网或官微方式发布。
第五届中部户外运动行业年度交流大会部分场景

第六届中部户外运动行业年度交流大会部分场景
中部户外运动行业年度交流大会往届部分宣传摘录
中部户外运动行业年度交流大会部分视频新闻
第五届中部户外运动行业年度交流大会视频新闻
第六届中部户外运动行业年度交流大会视频新闻(河南电视台)